调教

 调教   调教概况   本科教育  研究生教育  继续教育  科研与服务  认证评估  师资队伍  党群工作  学生工作  办事指南  数字展厅  ENGLISH 
调教
当前位置: 调教 > 研究生教育 > 调教通知 > 正文
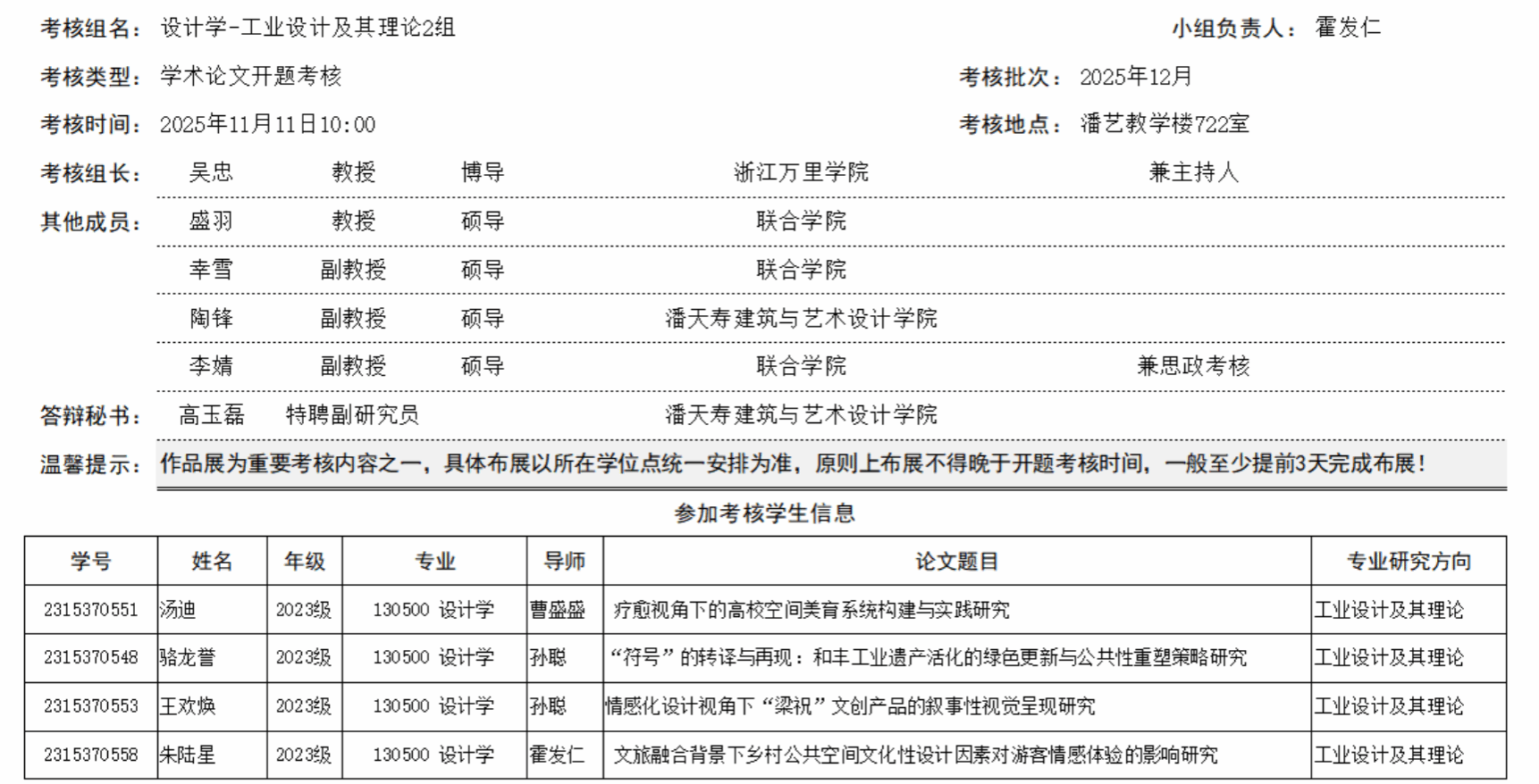
调教 2025年度同等学力研究生学位论文开题工作安排表
2025-11-06 09:45     (点击次数:)



关闭窗口
关于我们 | 联系我们 | 网站地图

地址:中国浙江省宁波市江北区风华路616号,调教-调教社入口
NO. 616 Fenghua Road, Jiangbei District, Ningbo, Zhejiang Province, China 315211
电话/Tel:+86 574 87609558, 邮箱: tiaojiaogo.com